Zum Hauptinhalt springen

Auszug aus unseren Leistungen

Wir sind spezialisiert auf Projektierungen von elektrotechnischen Steuerungs- und Regelungsaufgaben. Von kleinen Projekten, welche beispielsweise mit einfachen Steuerungen wie z.B. SIEMENS LOGO! -- o.ä. realisierbar sind, bis hin zu großen Schaltanlagen mit z.B. SIEMENS S7 1500 -- o.ä.

Unsere Kernkompetenz liegt hierbei bei der Umsetzung von Sonderlösungen, z.B. für Versuchsanlagen oder Einzelanwendungen.

Einige unserer Dienstleistungen

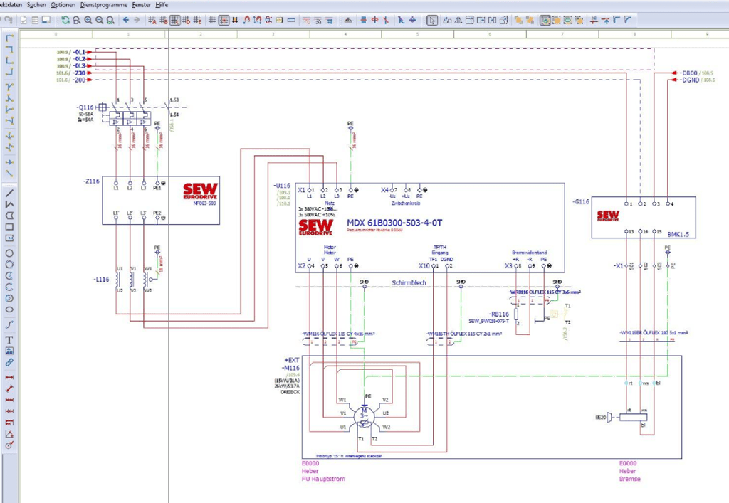
  • Hardwareprojektierung (EPLAN)
  • Softwareprojektierung (TIA-PORTAL, CoDeSys)
  • Softwareprogrammierung in Hochsprache (z.B. für µC / RapberryPi, etc.)
  • Peripherieprojektierung z.B. Feldbussysteme für Sensoren & Aktoren
  • Einbindung von Leistungskomponenten (Frequenzumrichter, o.ä.)
  • mechanische CAD-Konstruktion (INVENTOR)
  • Schaltschrankbau
  • ...